永农生物科学有限公司生物酶催化新材料及绿色功能化学品智造项目
(植保产品技术提升智造项目)环境影响评价备案前公示
根据《环境影响评价公众参与暂行办法》、《关于切实加强建设项目环境影响评价公众参与工作的实施意见》和《关于规范落实建设项目环境影响评价公众参与制度的通知》规定,本工程在环境影响报告书备案之前必须进行公示工作,使更广泛的社会团体及群众了解、参与项目环境影响评价工作。现将有关内容公告如下:
一、建设项目情况简述
项目名称:生物酶催化新材料及绿色功能化学品智造项目(植保产品技术提升智造项目)
项目性质:改建
项目规模:该项目已取得赋码(项目代码2511-330604-99-02-951950),项目主要建设内容如下:项目利用现有的标准车间七、标准车间八及仓库、环保公共设施等,购置反应釜、全自动密闭离心机、干燥器等设备,建成2500吨/年虫螨腈原药、100吨/年异噁唑虫酰胺原药的能力,年副产盐酸5761.8吨;同时对现有标/车间2500吨/年虫螨腈生产线进行改造提升优化。项目建成后年销售收入4.75亿元、利润5315.3万元、税收3325万元。同时对原“新型绿色高端原药智造及关键配套中间体建设项目”(项目代码2410-330604-99-02-377782)中未实施建设的500吨/年灭螨醌原药生产线调整到标准车间十内优化提升实施。并新建标准车间十九,新建建筑面积约8600平方米,作为后续项目车间。
二、评价范围内主要环境敏感目标分布情况
根据现场踏勘,项目周边主要环境敏感点分布详见下表。
表1 项目环境保护目标及保护级别一览表

三、主要环境影响预测情况
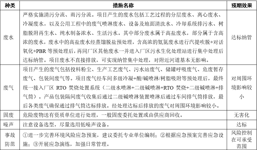
1、废水:该项目废水主要有车间工艺废水、冲洗水等,主要污染因子为CODCr、TN、氨氮、Cl-、甲苯、AOX(二氯甲烷、二氯乙烷)、溴化氢等。企业通过对高浓度工艺废水分质、分类收集。根据废水特征污染因子特点,针对含有不同特征因子的高浓度废水单独收集后分别采用浓缩蒸发、气提、铁炭芬顿氧化等预处理措施,预处理后与其他废水一并接入厂区综合污水处理站处理后,达到《农药工业水污染物排放标准》(GB21523-2024)和《工业企业废水氮、磷污染物间接排放限值》(DB 33/ 887-2013)相应标准后纳入上虞污水处理厂二期工程。
2、废气:该项目废气主要有反应过程产生的工艺废气等,主要污染因子甲苯、甲醇、二氯乙烷、二氯甲烷、乙醇、乙腈、三乙胺等,项目废气经车间多级冷凝+酸/碱喷淋/树脂吸附等预处理后,最终统一接入厂区RTO焚烧处置系统(二级水喷淋+二级碱喷淋+RTO焚烧+二级碱喷淋+排气筒)。产品包装隔间废气收集后通过二级碱喷淋装置喷淋后通过车间排气筒排放,最后各类废气确保通过排气筒达标排放。
3、固废:项目产生的固废包括工业固废及生活垃圾。包括生产过程产生的蒸(精)馏釜残、残液、废盐渣、废树脂等等,该部分固废属于《国家危险废物名录》中规定的危险固废。所产生的固废分类堆放,并设置专门的防雨棚、场地进行堆放,固废应及时清运。经过上述处理后,项目产生的固废能做到综合利用、焚烧或者填埋,周围环境能维持现状。
4、噪声:项目产生噪声经过相应治理后厂界噪声可以达标排放,周围声环境满足标准要求。
本项目建成后,通过采取先进有效的污染治理措施,各污染物排放均可得到有效控制,环境质量维持在现有等级,因此符合维持环境功能区划原则。
四、拟采取的主要环境保护措施、风险防范措施以及预期效果
表2 项目主要“三废”污染防治措施汇总表

五、环境影响评价初步结论
永农生物科学有限公司生物酶催化新材料及绿色功能化学品智造项目(植保产品技术提升智造项目)的开发建设符合国家产业政策,符合土地利用规划、城市环境功能区划要求,项目的技术与装备符合清洁生产要求,项目在落实环评提出的各项环境保护对策、措施和卫生防护距离要求,加强环保管理,严防事故性排放后,污染物都能做到达标排放、符合总量控制原则;项目外排污染物对周围环境影响较小,可使该区域环境质量维持现状。
从环保角度分析,项目符合环保审批原则,在杭州湾上虞经济技术开发区拟建地块内实施是合理、可行的。
六、征求意见的内容
1、征求意见的对象及范围
评价范围内可能受影响的的社会团体及群众,主要是项目所在地附近的企业及周边的村庄。
2、征求意见的期限
征求意见时间:2026年2月9日~2025年2月25日,不少于7个工作日。
3、公众意见反馈途径
公众可向建设单位、环评单位所留联系方式通过拨打电话、写信或者面谈等方式,发表对项目建设及环评工作的意见看法。
七、项目备案部门、环评单位和项目建设单位联系方式
1、环保备案部门联系方式
项目备案部门:绍兴市生态环境局
联系电话:0575-88604937
2、承担评价工作的环境影响评价机构名称和联系方式
环评单位:浙江锦寰环保科技有限公司
地址:杭州萧山经济技术开发区浙江民营企业发展大厦B座1702室
电话:0571-86819357 联系人:赵工
3、建设单位联系方式
建设单位:永农生物科学有限公司
地址:杭州湾上虞经济技术开发区纬七东路3号
电话:0575-82738555
联系人:熊工
4、公示点联系方式
联系部门:绍兴市上虞区杭州湾综合管理办公室
电话:0575-82739019
八、项目全文公示时间及地点
在报送生态环境部门备案前,项目环评备案的公示文本已按规定在网站上进行备案前公示(详见https://www.yononbio.com/index.html)。
备案前公示稿-永农生物科学有限公司生物酶催化新材料及绿色功能化学品智造项目(植保产品技术提升智造项目).pdf
公众参与报告-永农生物科学有限公司生物酶催化新材料及绿色功能化学品智造项目(植保产品技术提升智造项目).pdf